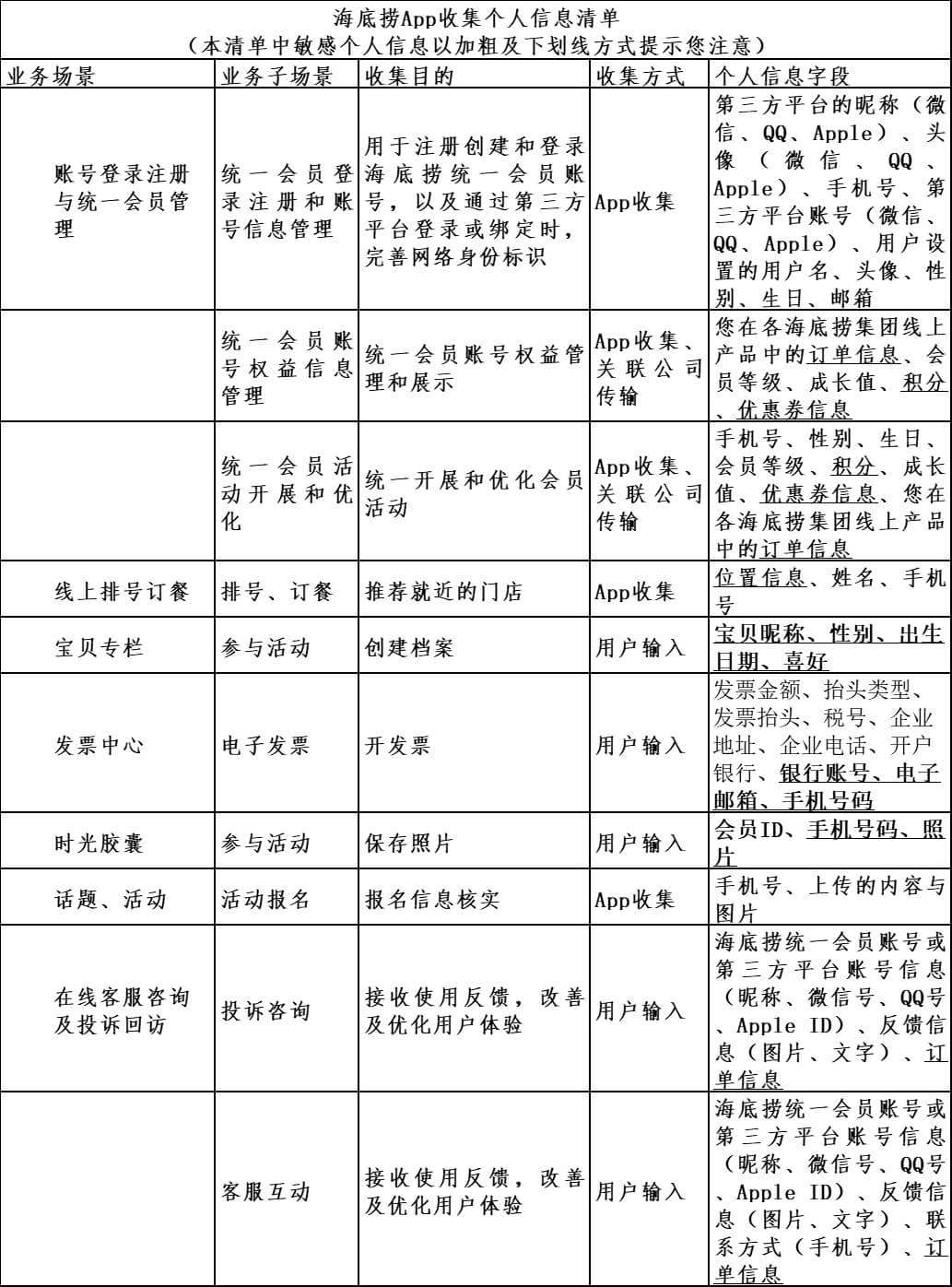
【个人信息收集清单】